Question 244Steam Plants - 1st Asst/Chief
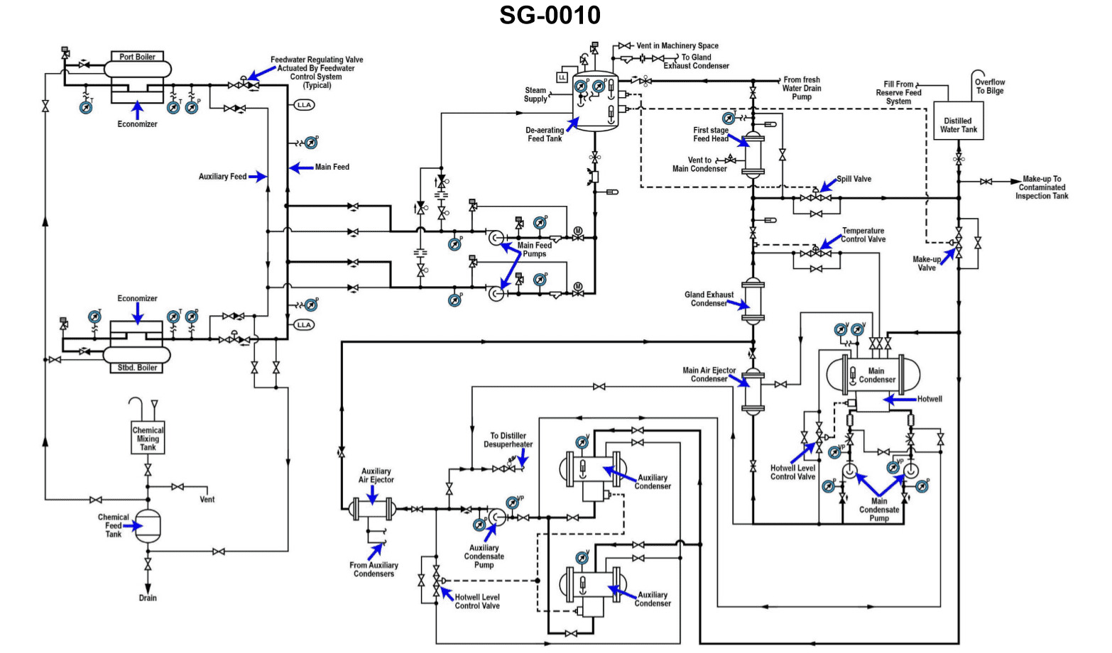
70% to passWhich piping system is described in the illustration provided. Illustration SG-0010

The correct answer is B) Boiler feed and condensate system. The boiler feed and condensate system is responsible for circulating water through the boiler and returning the condensed steam back to the boiler. This closed-loop system ensures a continuous supply of water to the boiler, which is essential for the proper operation of the steam plant. The illustration SG-0010 depicts the components and piping associated with this critical system. The other options are incorrect because they describe different steam systems that are not shown in the provided illustration. The auxiliary desuperheated steam system, main superheated steam system, and turbine bleed steam system are not the focus of this particular illustration.
Ready to test your knowledge?
Take a Steam Plants - 1st Asst/Chief Practice ExamWant to practice with timed exams?
Download Coast Guard Exams for the full exam experience.
Get the App