Question 427General Subjects - Assistant Engineer70% to pass
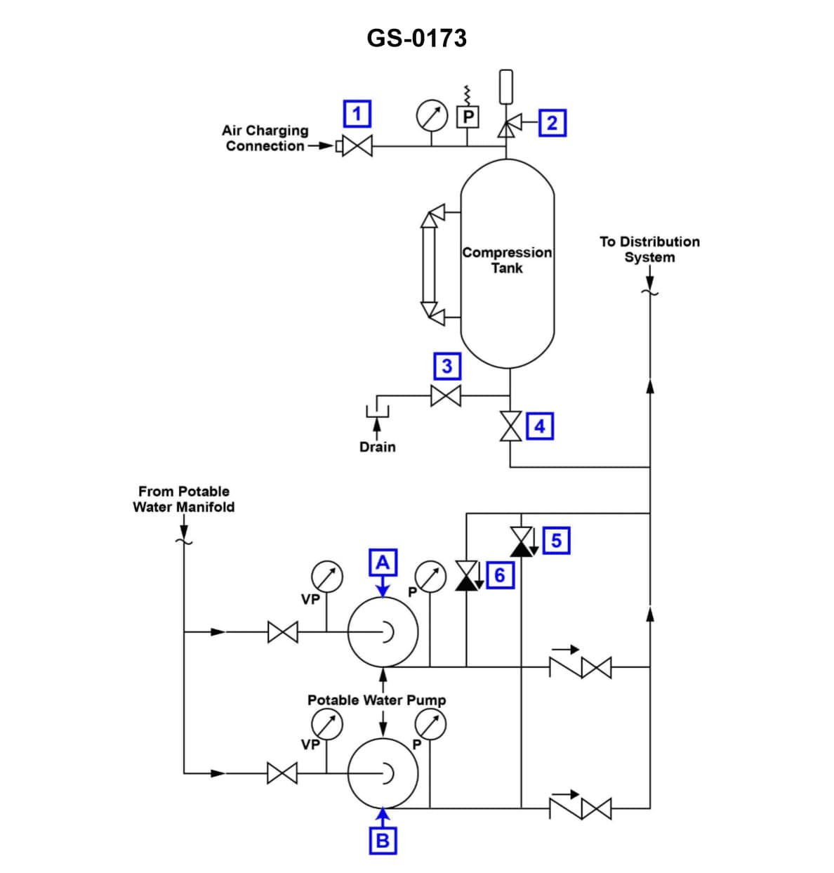
According to the illustration, which of the following conditions would most likely cause pump "A" to short cycle? Illustration GS-0173

AI Explanation
The correct answer is A) The hydro-pneumatic expansion tank is operating with an insufficient air charge.
A hydro-pneumatic expansion tank is used to maintain consistent water pressure in a plumbing system by compressing air above the water level. If the air charge is insufficient, the tank will not be able to properly absorb pressure fluctuations, causing the pump to short cycle (rapidly turn on and off) to try to maintain the desired pressure. This is the most likely cause of the issue described in the illustration.
The other options are incorrect because a low water level in the potable water storage tank (C) or in the hydro-pneumatic tank (B) would not directly cause pump short cycling, and excessive clearance in the pump wearing rings (D) would not be the primary cause of the problem.
Related Questions
#425 A distinguishing feature of an eductor, when compared to other pumps, is the _______________.#426 Which of the following methods applies to how a vacuum is created by a jet pump or an eductor? #428 The flame screens installed on sewage system tank vents prevent explosions by _______________.#429 If water continues to flow excessively from the device shown in the illustration, the problem is most likely due to _______________. Illustration GS-0155 #430 Which type of Marine Sanitation Device (MSD) is used solely for the storage of sewage and flush water at ambient air pressure and temperature?