Question 133Steam Plants - QMED70% to pass
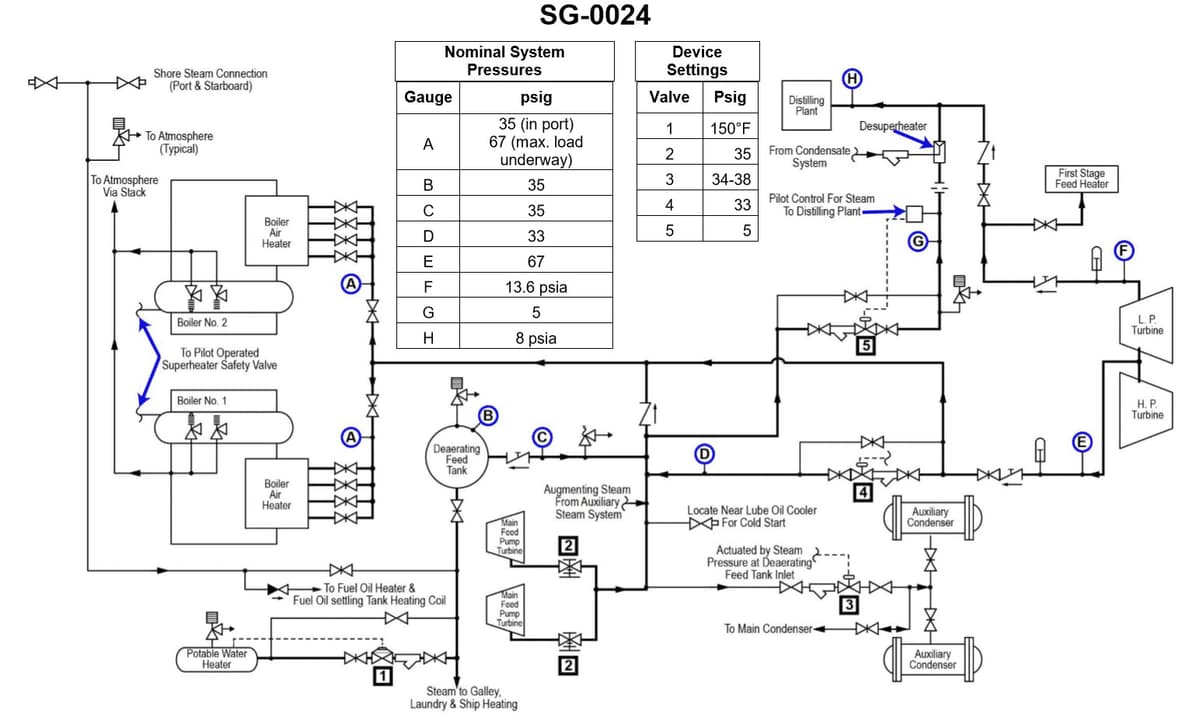
According to the illustrated diagram, what is the normal source of heat for the first stage feed heater and the distilling plants when the vessel is underway under full power? Illustration SG-0024

AI Explanation
The correct answer is D) Low pressure bleed steam.
The first stage feed heater and the distilling plants on a vessel typically use low pressure bleed steam as the normal source of heat when the vessel is underway under full power. This is because the low pressure bleed steam from the main turbine provides a readily available source of heat that can be efficiently utilized to preheat the feed water before it enters the boiler, as well as to provide heat for the distilling plants that produce fresh water.
The other options are incorrect because: A) the deaerating feed tank is not a source of heat, B) the main feed pump drive turbine exhaust is a higher pressure steam source, and C) the intermediate pressure bleed steam would be at a higher pressure than the low pressure bleed steam that is the normal source of heat for these components.
Related Questions
#131 What is the normal destination of steam exiting a main feed pump drive turbine? #132 Most auxiliary turbine feed pumps do not require an external source of gland sealing steam because they _______________.#134 The purpose of the steam control valves installed in the auxiliary exhaust line is to _______________.#135 The auxiliary exhaust system shown in the illustration can be supplied by steam from the . SG-0024 #136 The intermediate pressure bleed steam system, shown in the illustration, is used to supply steam at approximately . SG-0024