Question 61
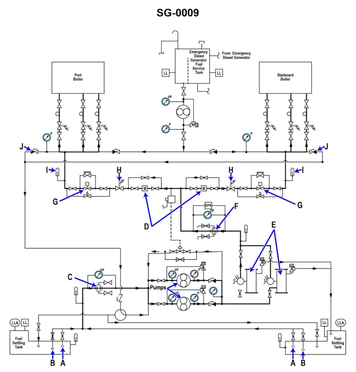
QMED03Why are two fuel oil heaters "E" provided in the fuel oil system shown in the illustration? Illustration SG-0009

AI Explanation
The Correct Answer is B.
Option B ("To provide a backup in case one of the heaters becomes inoperable.") is correct because safety and redundancy are paramount in critical ship systems like the fuel oil supply. If the single operational fuel oil heater fails (due to leakage, fouling, or control system malfunction), the entire propulsion plant could be shut down due to inability to properly atomize the fuel. By providing two heaters, one can remain operational (the standby) while the other is in use, ensuring continuous fuel preparation and allowing maintenance or repair on the faulty unit without interrupting boiler operation.
**Why the other options are incorrect:**
* **A) Two heaters are necessary when both boilers steam at full load.** This is incorrect. While the required heating capacity must be sufficient for maximum load, modern marine systems typically size **one** operational heater to handle the maximum required flow for all boilers at full load. The second unit serves purely as redundancy/standby, not as an auxiliary unit required simultaneously for capacity.
* **C) To allow fuel of different temperatures to be provided to each boiler.** This is incorrect. Both boilers burning the same grade of fuel oil (e.g., Heavy Fuel Oil) typically require the fuel to be heated to the same optimum viscosity/temperature for proper atomization, usually achieved by controlling the temperature in a common line leading to the boilers.
* **D) Each heater supplies fuel to a different boiler.** This is incorrect. Fuel oil heaters are generally installed upstream of a common header/ring main. Both heaters are manifolded such that either heater (or a single combination of heaters) can supply the conditioned fuel to the entire system, which then feeds both boilers. They do not operate in a dedicated, isolated fashion for individual boilers.
Related Questions
#60 How is the emergency bilge suction valve typically used?#60 The line labeled "G", as shown in the illustration, would be identified as the _____. Illustration GS-0175#62 The exhaust system for a turbocharged diesel engine functions to ________.#62 The best tool to use when attempting to widen the opening of a flanged joint, in preparation for renewing the
gasket, is a _______.