Question 50Gas Turbine - Assistant Engineer70% to pass
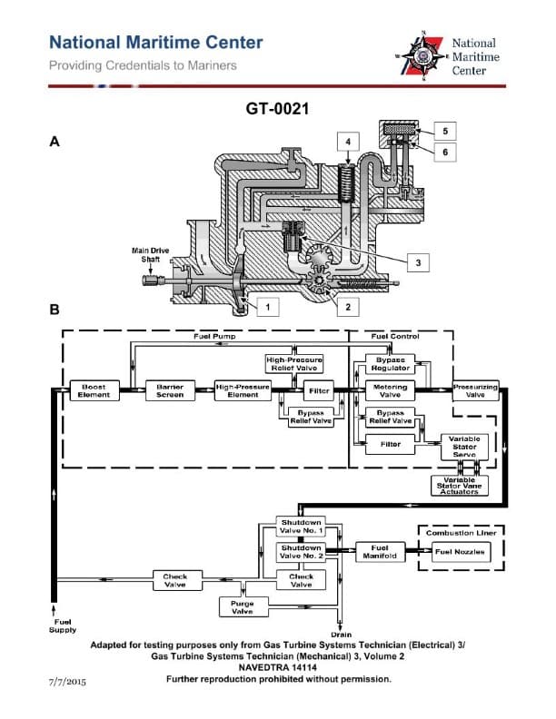
As shown in the illustration of a gas turbine fuel oil system, when the engine fuel oil valves are de-energized, the remaining fuel left in the system is recirculated back to which of the following? Illustration GT-0021

AI Explanation
The correct answer is D) Fuel pump inlet.
When the engine fuel oil valves are de-energized, the remaining fuel left in the system is recirculated back to the fuel pump inlet. This is because the fuel system is designed to ensure a continuous supply of fuel to the engine, even when the valves are closed. By recirculating the fuel back to the inlet of the fuel pump, the system maintains a constant flow and pressure, preventing potential issues with the engine's fuel supply.
The other options are incorrect because they do not represent the proper path for the recirculated fuel. The day tank, high-pressure relief valve, and fuel purge manifold are not the destinations for the recirculated fuel when the engine fuel oil valves are de-energized.
Related Questions
#48 How do you manually lockout an SSS clutch? #49 Which of the following statements is true about the "lockout control" on a Synchro-Self-Shifting (SSS) clutch? #51 What is the primary function of the main fuel control on the GE LM2500 gas turbine engine? #52 For the GE LM2500 gas turbine shown in the illustration, the 9th stage bleed air is used for which of the following? Illustration GT-0017 #53 For the GE LM2500 gas turbine engine shown in the illustration, the 13th stage bleed air is used for which of the following? Illustration GT-0017