Question 161General Subjects - Assistant Engineer70% to pass
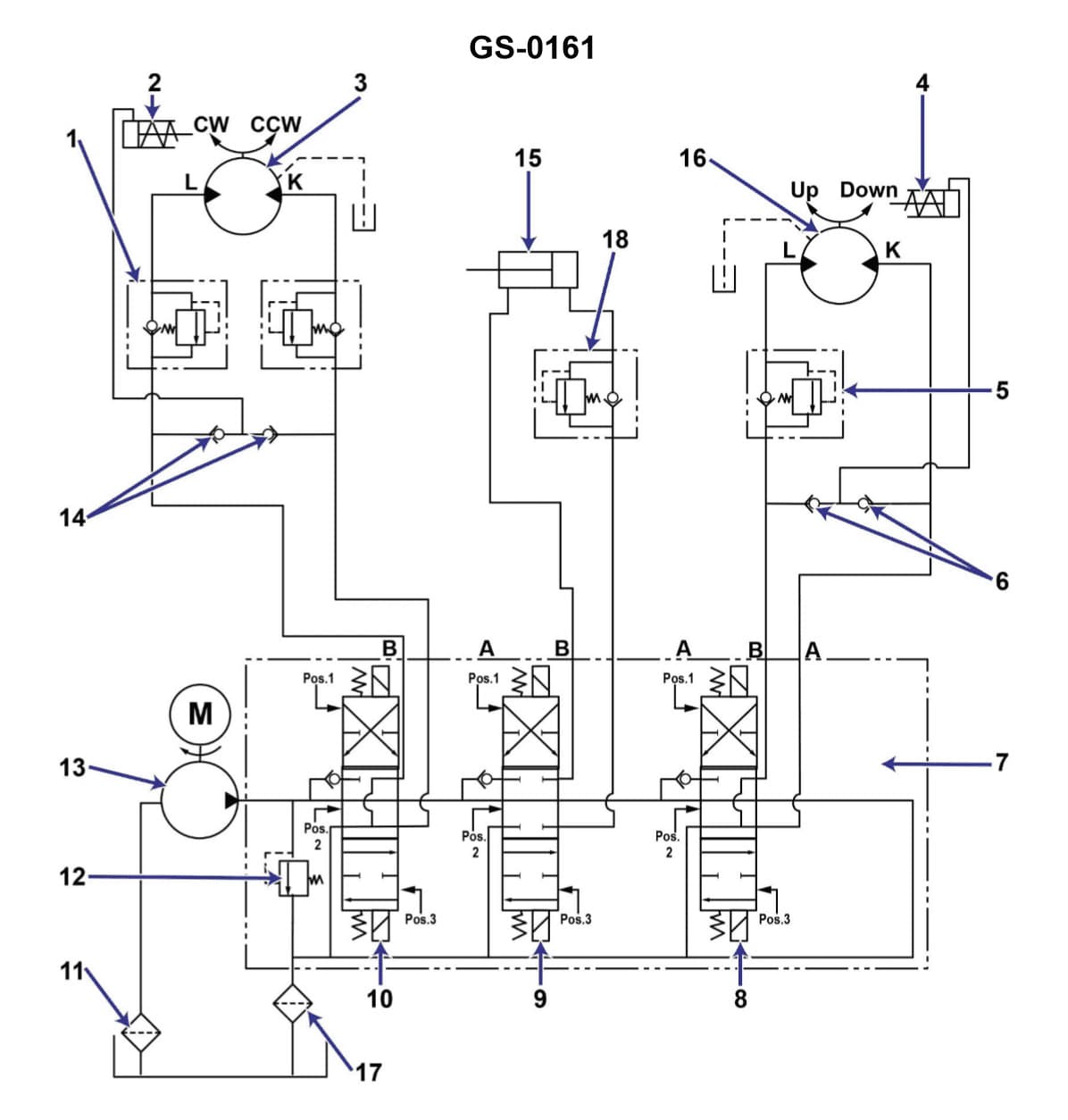
You press start button on the hydraulic power unit shown in the illustration, and the motor does not start. The first thing you should check is the _______________. Illustration GS-0161

AI Explanation
The correct answer is A) controller circuit breaker.
If the motor does not start when the start button is pressed, the first thing to check is the controller circuit breaker, as it is responsible for providing power to the motor. The circuit breaker may have tripped due to an electrical fault or overload, preventing the motor from starting. Checking and resetting the circuit breaker is the logical first step in troubleshooting the issue.
The other options are not the most likely cause of the problem. The controller contactor operating coil (B) may have an issue, but that would typically be checked after the circuit breaker. The pump discharge relief valve setting (C) and the suction strainer condition (D) are more likely to affect the motor's performance once it is running, rather than preventing it from starting in the first place.
Related Questions
#159 Overheating of the oil in a hydraulic system can be caused by _______________.#160 While starting a hydraulic anchor windlass, you observe that hydraulic pressure does not develop in spite of the proper operation of the electric drive motor. Which of the following actions should you take FIRST to restore pressure? #162 Overheating of a hydraulic system may be a result of _______________.#163 If a hydraulic pump is producing a noisy whine when in operation, the cause may be _______________.#164 A hydraulic fluid flow control circuit, used to control linear actuator speed during retraction, with the pump operating at above maximum pressure, is known as a _______________.